通知公告

通知公告

当前位置: 首页 >> 通知公告 >> 正文

@全球英才:东林外语给你一个留在哈尔滨的理由

发布日期:2024-01-16    来源:     点击:

现在哪儿最“热”?

答案一定是“尔滨”

东方小巴黎音乐之城

异域冰城梦幻雪乡

镌刻着百年浓郁的浪漫印记

献给世界的冰雪童话

当“尔滨的风”吹到万象城娱乐awc线路

万象城娱乐awc线路

狍角帽新家毗邻的文博楼

向全球英才发起诚挚邀请

欢迎加入东林外语

来一场浪漫的双向奔赴!

学校简介

万象城娱乐awc线路创建于1952年7月,坐落于美丽的“冰城夏都”哈尔滨,是国家首批“双一流”建设高校,是教育部、国家林业局、黑龙江省人民政府三方共建的“211工程”大学、“985工程优势学科创新平台”重点建设高校,是黑龙江省高水平大学和优势特色学科建设高校,同时也是黑龙江省唯一一所教育部直属高校。

今天的万象城娱乐awc线路正站在一个新的历史起点上,学校正大力推进实施“人才强校战略”和“世界一流”学科建设,深度服务国家战略和区域发展需要,向实现建设成为特色鲜明、国际知名的中国高水平大学,建设成为中国特色、世界一流的林业大学目标奋进!现诚邀海内外英才加入,我们携手共进、与时代脉搏共振、与祖国发展同行!

学院简介

万象城娱乐awc线路办学历史悠久,在学校基础部外语教研室的基础上,1983年开始专业人才培养,1985年成立外语系,1999年成立万象城娱乐awc线路。学院现有外国语言文学一级学科硕士点和一个翻译专业硕士学位授予点。学院下设英语、日语、俄语三个本科专业及一个大学外语教学部。万象城娱乐awc线路师资力量雄厚,梯队合理,现有教职工112人,其中教授10人,副教授32人,讲师49人,研究生导师41人。各专业常年聘用外籍教师6人。

学院积极开展国内外交流与合作,先后与美国、英国、日本、俄罗斯等国家多所高等院校和研究机构建立合作关系。经过20多年的发展建设,学院形成了“语通中外,慎思笃行”的学院精神,积淀了深厚的文化内涵。学院将进一步加强和国内外教育机构的交流与合作全面建设开放式、国际型的万象城娱乐awc线路,努力把万象城娱乐awc线路建设成为省内及国内同类院校中一流的教学研究型学院。

一、招聘计划

我院英语语言文学、俄语语言文学、日语语言文学和外国语言学及应用语言学学科均有招聘需求。鉴于学科及专业发展需要,翻译方向的应聘者优先考虑。业绩符合高层次岗位要求的应聘者,经学院考察和学校审核、评定后,按高层次岗位人才聘任。

2023-2026年万象城娱乐awc线路计划招聘具体岗位及相关要求如下:

应聘条件及要求中教育背景和工作经历、研究背景和学术水平各人才层次要求如下:

1.成栋领军人才(团队)

教育背景和工作经历:在国内外高水平大学或研究机构有教学科研任职经历。

研究背景和学术水平:具有深厚学术造诣和广泛的国际学术影响力,在科学研究方面取得国内外同行公认的重要成就。

2.成栋杰出人才

教育背景和工作经历: 在国内外高校或研究机构有教学科研工作经历。

研究背景和学术水平:具有稳定的科学研究方向,取得国内外同行公认的重要学术贡献、理论水平和学术影响力。

3.成栋优秀人才

教育背景和工作经历:在国内外高校或研究机构获得博士学位,年龄一般不超过40周岁。特别优秀且具有教学科研工作经历的,年龄可放宽要求。

研究背景和学术水平:具有相对稳定的科学研究方向,在本学科领域内具有一定学术贡献和学术影响力。

4.成栋骨干人才

教育背景和工作经历:在国内外高校或研究机构获得博士学位,年龄一般不超过35周岁。特别优秀且具有教学科研工作经历的,年龄可放宽要求。

研究背景和学术水平: 具有良好学术基础和较大发展潜力。

5.成栋青年教师(博士)

教育背景和工作经历:具有博士学位;年龄一般不超过35周岁。特别优秀且具有教学科研工作经历的,年龄可放宽要求。

研究背景和学术水平:能够认真履行教师岗位基本职责,或者具有较快发展成为学科(专业)发展需要的骨干人才的潜力。

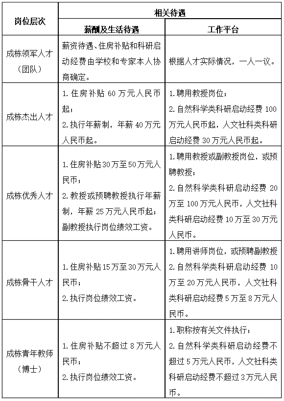
二、学校引进人才待遇

“成栋英才引进计划”招聘各岗位均为事业编制,符合条件者可享受黑龙江省高层次人才服务政策,为出入境、落户、医疗、出行、配偶安置及子女入学等提供便利,学校提供具体待遇如下:

                           注:住房补贴和个人薪酬均为税前。

三、招聘时间

自本计划发布之日起实施,有效期至2026年12月31日。

四、应聘方式

应聘人员登录万象城娱乐awc线路招聘网注册登录,按照流程提交个人简历并申报岗位。

学校招聘网首页:https://zp.nefu.edu.cn/

五、联系方式

学院网址:cfl.nefu.edu.cn

联系电话:0451-82190657

上一条:第29届21世纪英语演讲东林校赛报名通知

下一条:万象城娱乐awc线路2024年接收推荐免试硕士研究生拟复试名单